28 4 月, 2026

中国外交部警告:刚果(金)东部安全风险高,建议中国公民撤离

unnamed-file-947

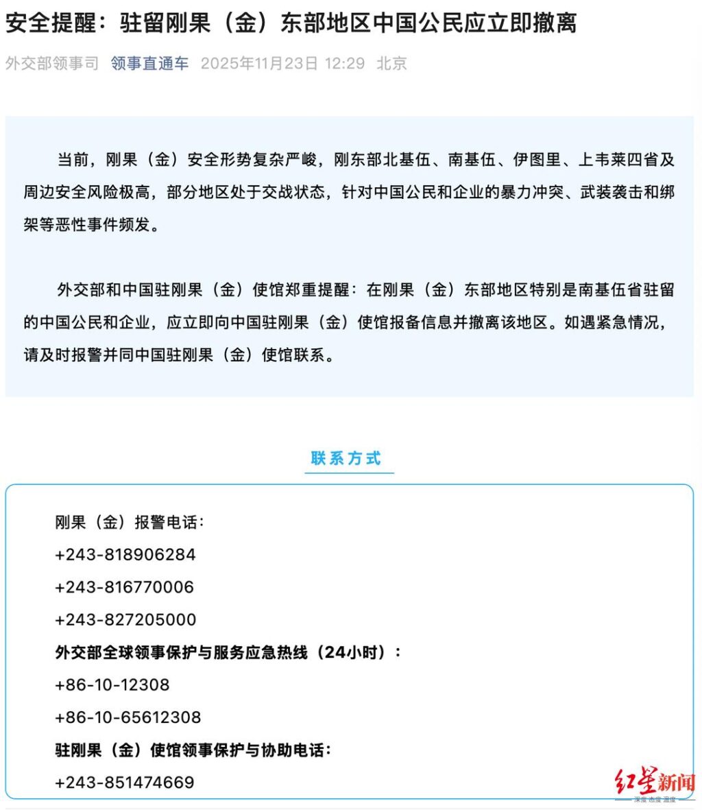
11月23日,中国外交部领事司发布了一则重要的安全提醒,强调当前刚果民主共和国(简称刚果(金))的安全形势复杂且严峻。特别是东部地区的北基伍、南基伍、伊图里和上韦莱四省,安全风险极高,部分地区甚至处于交战状态。

外交部指出,针对中国公民和企业的暴力冲突、武装袭击以及绑架事件频发。因此,外交部和中国驻刚果(金)使馆郑重提醒:在刚果(金)东部地区,特别是南基伍省驻留的中国公民和企业,应立即向中国驻刚果(金)使馆报备信息并撤离该地区。

当前局势与背景

刚果(金)东部地区长期以来因丰富的矿产资源而成为武装冲突的热点。多年来,当地武装团体之间的冲突不断,导致该地区的安全形势持续恶化。与此同时,外籍人员和企业成为袭击和绑架的目标,增加了安全风险。

根据联合国的报告,刚果(金)东部地区的武装冲突已导致数十万人流离失所,许多地区的基础设施被摧毁,生活条件极其恶劣。这种局势给当地居民和外国公民带来了巨大的生存挑战。

专家观点与建议

安全专家指出,当前的局势不仅对在刚果(金)东部的中国公民构成威胁,也对其他国家的公民和企业构成风险。专家建议,尽快撤离是最安全的选择。

一位不愿透露姓名的国际安全分析师表示:“在这种情况下,任何延误都可能导致严重后果。及时撤离并与当地使馆保持联系是确保安全的关键。”

历史与未来展望

刚果(金)的安全问题由来已久。自上世纪90年代以来,刚果(金)东部地区就一直是武装冲突的中心。尽管国际社会多次介入调停,但由于利益纠葛复杂,冲突始终未能得到有效解决。

未来,国际社会如何应对这一地区的安全挑战,将对刚果(金)的稳定和发展产生深远影响。专家认为,加强国际合作和对话,推动和平进程,是解决这一问题的关键。

紧急联系方式

如遇紧急情况,中国公民应及时报警并与中国驻刚果(金)使馆联系。以下是相关联系方式:

  • 刚果(金)报警电话: +243-818906284, +243-816770006, +243-827205000
  • 外交部全球领事保护与服务应急热线(24小时): +86-10-12308, +86-10-65612308
  • 驻刚果(金)使馆领事保护与协助电话: +243-851474669

随着局势的发展,中国公民和企业需密切关注外交部和驻刚果(金)使馆发布的最新安全提醒,确保自身安全。

推荐阅读  拜登接受前列腺癌放射治疗 专家分析治疗前景