21 5 月, 2026

中国外交部敦促在刚果(金)东部的公民立即撤离

unnamed-file-949

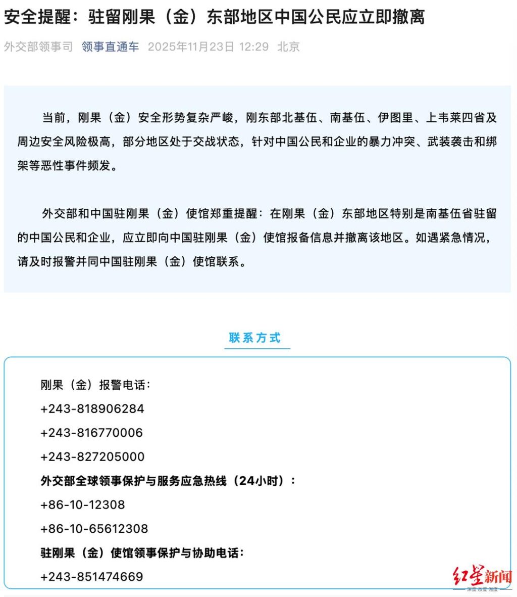
11月23日,中国外交部领事司发布了一则紧急安全提醒,敦促在刚果民主共和国(简称刚果(金))东部地区的中国公民和企业立即撤离。当前,刚果(金)的安全形势复杂且严峻,特别是在北基伍、南基伍、伊图里和上韦莱四省及其周边地区,安全风险极高。

外交部指出,这些地区部分区域已处于交战状态,针对中国公民和企业的暴力冲突、武装袭击和绑架事件频发。为了保障中国公民的安全,外交部和中国驻刚果(金)使馆特别提醒在南基伍省驻留的中国公民和企业,应立即向中国驻刚果(金)使馆报备信息并撤离该地区。

刚果(金)安全形势的复杂背景

刚果(金)东部地区长期以来一直是武装冲突的热点。由于丰富的矿产资源,该地区吸引了众多武装团体,这些团体之间的冲突导致了持续的安全威胁。近年来,安全局势不断恶化,导致国际社会对该地区的关注和干预加剧。

根据联合国的报告,刚果(金)东部地区的武装冲突已导致数以万计的平民流离失所。中国企业在该地区的投资,主要集中在矿产资源的开采和基础设施建设领域,这些企业的安全问题也因此备受关注。

专家分析与国际反应

安全专家指出,刚果(金)的局势复杂多变,任何外部力量的介入都需要谨慎。国际危机组织的非洲问题专家表示:“当前的局势不仅仅是地方性冲突,而是涉及多方利益的复杂博弈。”

与此同时,国际社会对刚果(金)的局势表达了担忧。联合国安理会呼吁各方保持克制,并加强对话以实现和平解决。中国政府也在国际场合积极呼吁各方通过和平手段解决争端。

撤离与应急联系方式

为确保在刚果(金)的中国公民和企业的安全,外交部提供了多种应急联系方式,以便在紧急情况下快速联系。

  • 刚果(金)报警电话: +243-818906284, +243-816770006, +243-827205000
  • 外交部全球领事保护与服务应急热线(24小时): +86-10-12308, +86-10-65612308
  • 驻刚果(金)使馆领事保护与协助电话: +243-851474669

外交部强调,如遇紧急情况,中国公民应及时报警并与中国驻刚果(金)使馆联系,以获得必要的帮助和指导。

此次安全提醒再次凸显了刚果(金)东部地区的安全挑战,也提醒在外中国公民和企业时刻关注当地局势变化,确保自身安全。

推荐阅读  中国政府宣布新经济刺激计划以应对经济放缓